当前位置:网站首页 > Java基础 > 正文

无java基础



文末赠书
2024年4月,《Java核心技术速学版(第3版)》震撼上市后,小异收到很多读者留言“身处大模型时代的我们,是否还有必要学习Java这样的基础语言呢?”上周,Java之父James Gosling通过LinkedIn宣布,他终于退休了,大家曾戏称“James Gosling创造了无数人的饭碗”。作为Java语言的创始人,James Gosling对Java语言的设计理念、特性和广泛应用有着深远的影响。Java的“一次编写,到处运行”(Write Once, Run Anywhere)特性,以及其在跨平台性、稳定性和安全性方面的优势,都为Java在大模型时代的持续发展奠定了基础。大模型往往需要处理海量数据,并跨多个平台和设备运行,而Java的这些特性使其能够很好地适应这些需求。Java作为一门历史悠久、广泛应用的编程语言,其重要性并未因大模型的兴起而减弱,反而在多个维度上仍具有独特的价值和学习意义。
因此,虽然Java淡出技术热点,但Java依然具有广阔的职业发展与就业前景。尽管大模型技术快速发展,但无论是初创公司还是大型企业,都需要Java开发者来构建和维护其业务系统。此外,随着AI技术的普及和应用,具备Java和AI双重技能的开发者将更具竞争力。
在学习Java的道路上,很多人都曾有过这样的困惑:课堂上的Java知识听起来头头是道,但一离开课本就无从下手?初入职场,面对同事那些行云流水般的Java代码,感到自己仿佛还在起跑线上徘徊?作为资深开发者,渴望在编码的海洋中再进一步,探索更深的领域?《Java 核心技术速学版(第3版)》正是为你量身打造的解决方案,让你在Java的学习之路上如虎添翼。
《Java核心技术速学版(第3版)》 由Java Champion、圣何塞州立大学荣誉退休教授凯·S.霍斯特曼(Cay S. Horstmann)亲自操刀,凯·S.霍斯特曼是一位著名的计算机科学教授和Java技术的倡导者,国际计算机协会(ACM)计算机教育贡献杰出会士。他以其在Java领域的贡献而闻名,所著的《Java核心技术》是Java领域极具影响力和价值的著作之一,在过去10余年中全球畅销不衰,广受好评。凯·S.霍斯特曼的书籍不仅针对专业程序员,也适合计算机科学专业的学生。他的教学和写作风格强调实践性,通过大量案例和示例代码,帮助读者深入理解Java语言及其类库的特性。本书浓缩了《Java核心技术》上下册2000多页的精华,仅几百页却内容满满,是Java入门者的不二之选!
点击下方,即可购书
本书涵盖了Java编程的基础知识,如接口、异常处理、继承等,也涉及诸如流、输入输出处理、编译和脚本这样的高级特性。可以说,本书适合Java各个阶段的使用者阅读学习。本书有以下特点。

浓缩精华,让你速通Java

原本需要啃完两大本厚重的书籍才能掌握的Java核心技术,现在被巧妙地压缩进了一本轻便的速学版中。这本书就像是一位经验丰富的导师,用精练的语言和清晰的逻辑,为你梳理出Java学习的主线。

知识体系完善,让你无惧面试

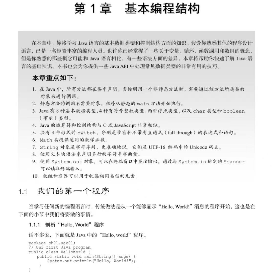
本书遵循着较为科学的学习路径,从最基本的变量、数据类型和运算符讲起,逐步引导你进入Java的广阔世界。随着学习的深入,你将接触到面向对象编程的精髓——类与对象、继承与多态、封装与抽象等核心概念。紧接着,异常处理、多线程编程、集合框架等高级主题将一一展开,为你构建起一个完整而坚固的Java知识体系。每个章节都经过精心编排,确保你在掌握基础知识的同时,能够稳步迈向更高层次的学习。

超多案例,让你学完即会用

理论知识固然重要,但实践才是检验真理的唯一标准。本书深知这一点,因此在讲解理论知识的同时,穿插了大量的实战案例和示例代码。这些案例覆盖了从简单到复杂的各种应用场景,帮助你更好地理解Java在实际开发中的应用。
通过亲手编写和运行这些示例代码,你将能够深刻体会到Java的魅力和强大之处。更重要的是,书中每一章节作者都分享了多年来的实战经验和技巧建议,让你在编程道路上少走弯路,更快地成长为一名优秀的Java开发者。

拥抱Java 17,让你占据Java开发先机

在快速迭代的编程世界中,保持对最新技术的敏感度至关重要。本书作为一本与时俱进的教材,全面覆盖了Java 17的最新特性和改进。你将在这里了解到Lambda表达式和Stream API如何简化你的编程逻辑、模块系统如何帮助你构建更灵活的项目结构,以及密封类如何增强你的代码安全性等前沿技术。通过掌握这些最新特性,你将能够在未来的Java开发领域中占据先机。

配套资源丰富,让你全方位成长

无java基础
除了纸质书籍本身所提供的高质量内容,本书还配备丰富的学习资源,包括详细的示例源代码、完整的实战项目源码及教程,以及一份实用的Java学习效率手册等。这些资源将为你提供全方位的学习支持,帮助你更好地理解和应用书中所学知识。
此外,我们还定期举办Java方向的线上分享会和交流活动,邀请行业内的专家与你交流学习心得和工作经验。通过参与这些活动,你将有机会结识更多志同道合的伙伴,共同促进彼此的成长和进步。
学习Java在大模型环境下依然具有重要意义,无论你是对Java编程充满好奇的新手小白,还是希望进一步提升自己编程能力的资深开发者,如果你想学习Java、掌握Java,《Java核心技术速学版(第3版)》将是你的不二选择。别等了,你的Java编程之旅,就从这本书开始!
点击下方,即可购书

—END—


分享你对Java前景的看法

在留言区参与互动,并点击在看和转发活动到朋友圈,我们将选1名读者获得e读版电子书1本,截止时间7月31日。


  • 上一篇: 任亮java基础
  • 下一篇: java编程基础教学
  • 版权声明


    相关文章:

  • 任亮java基础2025-04-09 08:18:05
  • java基础5482025-04-09 08:18:05
  • java入门基础期末2025-04-09 08:18:05
  • java基础io2025-04-09 08:18:05
  • java基础卷12025-04-09 08:18:05
  • java编程基础教学2025-04-09 08:18:05
  • java 基础word2025-04-09 08:18:05
  • java基础必备2025-04-09 08:18:05
  • java基础教学2492025-04-09 08:18:05
  • java 基础入门书籍2025-04-09 08:18:05